一株生在荒漠的植物,或许正握着修复大脑的钥匙
《Advanced Functional Materials》期刊2025年发表了苏州大学的研究性论文“Intranasally Delivered Echinacoside Micelles Modulate Mitochondrial Fusion Against Postoperative Cognitive Dysfunction,经鼻递送的松果菊苷胶束通过调节线粒体融合改善术后认知功能障碍”,下面我们介绍一下这篇论文的内容。
术后认知功能障碍是一种神经退行性疾病,其特征是持续性记忆障碍和认知缺陷。它主要发生在接受长时间麻醉的大手术的老年患者中。神经元线粒体稳态的破坏是术后认知功能障碍发生和发展的原因。松果菊苷 (Echinacoside ) 可以促进线粒体融合介导神经保护作用,但由于脑内蓄积和神经元递送效率低下,其治疗效果受到极大限制。为解决这一难题,科研团队设计了一种鼻腔递送的纳米胶束系统,将松果菊苷包裹在微小胶束中,通过嗅神经“直通脑部”,绕过血脑屏障。动物实验显示,这种胶束能在脑内高效富集,修复受损线粒体的“融合—分裂”平衡,恢复神经元能量供给,改善学习与记忆能力。这项成果为天然药物提供了全新的入脑途径,展示了纳米科技与中药活性分子结合的巨大潜力,为松果菊苷的高效利用开辟了新方向。

图1 通过胶束将松果菊苷递送的脑部
一、沙漠中长出的生命奇迹
在干旱的戈壁滩上,肉苁蓉以顽强的姿态生长。它没有叶子,不能光合作用,却能牢牢吸附在红柳或梭梭的根上汲取营养,被誉为“沙漠人参”。古籍记载它能“补肾阳、益精血”,如今科学家发现,这种古老的药材并不仅仅是滋补品,而是一座蕴藏着天然智慧的“分子宝库”。
二、松果菊苷:肉苁蓉的灵魂成分
肉苁蓉之所以有如此强大的生命力,源于其中的核心活性物质——松果菊苷(Echinacoside)。这种酚乙醇苷类化合物是肉苁蓉中的“灵魂分子”,拥有强大的抗氧化、抗炎和神经保护功能。在《中国药典》中,它被列为肉苁蓉质量的标志成分,含量越高,药材品质越佳。研究发现,Echinacoside 能深入细胞内部,修复线粒体功能,为神经元“充电”,让细胞重新焕发生机。
三、神经退行性疾病:当脑细胞的“能量工厂”罢工
术后认知功能障碍是一种神经退行性疾病,是大脑内部的神经元在氧化应激、炎症反应及代谢紊乱中逐渐受损,最终功能衰退、甚至死亡。现代研究揭示,神经元衰退的核心原因之一在于细胞内的“能量工厂”——线粒体——失去了正常的工作节奏。线粒体原本负责为神经元提供能量、清除代谢产物、维持细胞代谢平衡,但在疾病状态下,它们频繁断裂、形态破碎,无法高效供能。能量短缺使神经元无法维持突触活动,信息传导受阻,进而表现为记忆力减退、运动障碍甚至认知丧失。因此,从根源上“修复线粒体功能”,恢复神经元的能量供应,被认为是防治神经退行性疾病的关键突破口。
四、松果菊苷:植物界的“神经修复因子”
松果菊苷(Echinacoside)是一种天然酚酸化合物,是沙漠植物肉苁蓉的主要活性成分之一。它因出色的抗氧化和神经保护作用而受到科研界的关注。研究表明,松果菊苷能有效清除活性氧自由基,抑制炎症因子如TNF-α与IL-6的过度释放,阻断炎症对神经元的持续伤害;同时还能促进神经营养因子表达,帮助受损神经元恢复活性。然而,松果菊苷的应用受到血脑屏障(BBB)的严重限制。BBB是大脑的“防护墙”,能阻止绝大多数药物分子进入脑组织,松果菊苷这种极性较强的分子几乎难以穿透。传统的口服或注射方式,只有极少部分药物能抵达大脑,导致药效有限。科学家们因此思考:有没有一种方式,能让松果菊苷“绕过”血脑屏障,直接抵达神经元所在之处?
五、创新突破:鼻腔递送 + 纳米胶束的“直通脑”方案
这项发表在《Advanced Functional Materials》的研究提出了一种创新性的解决方案——通过“鼻腔递送+纳米胶束载体”技术,让松果菊苷精准进入脑部。纳米胶束是一种由两亲性分子(同时具有亲水和亲油特性)自组装形成的纳米球体,其内部可包裹药物,外部与水相相容。它的作用就像一个“分子级的运输舱”,既能保护药物免受酶降解,又能控制释放速度,提高穿透组织的能力。另一方面,鼻腔具有独特的“鼻脑通路”,通过嗅神经和三叉神经可直接通向中枢神经系统。这意味着,药物经鼻腔递送后能绕过血脑屏障,实现更高效、更快速的入脑输送。相比传统注射或口服方法,这种方式不仅减少全身副作用,还能精准作用于目标区域,为脑靶向给药开辟了全新的方向。

图2 胶束的体外跨上皮渗透和神经元内化能力
六、作用机制:修复线粒体的“合与分”平衡
线粒体并不是静止的能量工厂,而是不断在“融合(fusion)”与“分裂(fission)”之间保持动态平衡的网络。融合有助于修复受损线粒体并维持功能完整,分裂则帮助细胞清除异常或衰老的线粒体。在健康状态下,这种动态平衡确保神经元能量供应稳定;但在病理条件下,氧化应激和炎症信号会诱导过度分裂,导致线粒体碎片化、膜电位下降、ATP生成减少,最终引发神经元凋亡。研究发现,鼻腔递送的松果菊苷纳米胶束能显著促进融合相关蛋白(Mfn1、Mfn2、OPA1)的上调,并抑制分裂相关蛋白(Drp1)的过度激活,从而恢复线粒体网络的完整结构。这种分子层面的调控机制使得神经元重新具备充足的能量供应能力,为受损的神经网络“重新接通电源”。

图3 胶束介导的体外线粒体保护机制
七、动物实验:从分子修复到行为改善
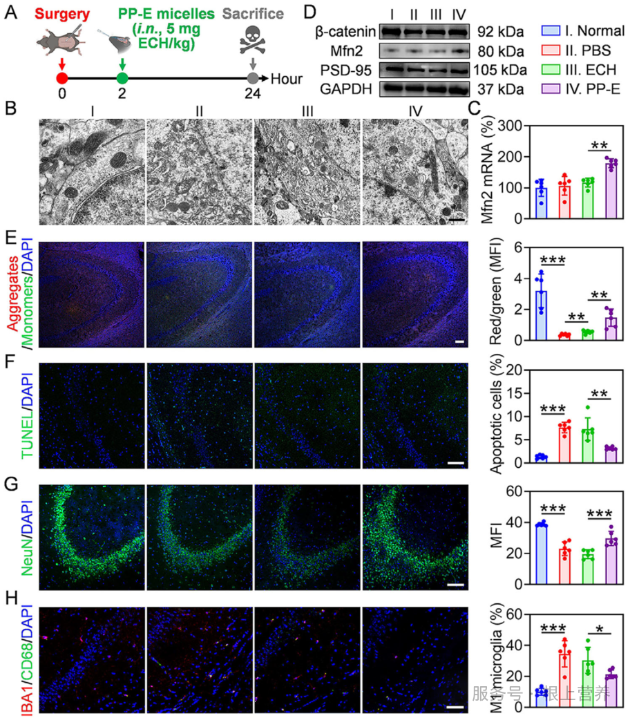
在动物实验中,研究者将松果菊苷纳米胶束通过鼻腔递送至脑部,并建立神经损伤模型进行评估。药代动力学结果显示,与静脉注射相比,鼻腔递送显著提高了松果菊苷在脑组织中的浓度与滞留时间,说明这种方式极大改善了入脑效率。显微观察表明,处理组神经元线粒体形态更为完整、数量增多,细胞结构紧密且代谢活跃;与此同时,炎症因子水平显著下降,神经元凋亡被有效抑制。在行为学测试中,实验动物在空间识别和学习记忆任务中的表现明显优于对照组,表明这种递药方式不仅在分子层面发挥作用,更能转化为认知功能的改善。这一结果证明了松果菊苷纳米胶束在脑部具有切实的生物效应和神经保护潜力。

图4 胶束介导的小鼠神经元保护和脑微环境调节
八、科学意义:为天然化合物打开“进入大脑的门”
这项研究的最大意义在于,它为天然药物提供了一条全新的“入脑通道”。传统活性成分往往存在分子量大、极性高、穿透性差等问题,难以被现代药物系统利用。通过纳米载体技术与鼻脑通路相结合,科学家成功让松果菊苷跨越血脑屏障,实现高效的脑部靶向。更重要的是,这一策略并不限于松果菊苷——它为未来开发其他天然神经保护因子(如黄酮类、多酚类、皂苷类等)提供了通用平台。
九、让细胞重获能量,让记忆再次闪光
肉苁蓉,这株从沙海深处汲取生命力的植物,正在以现代科学的方式被重新认识。它体内的 Echinacoside 不仅仅是一种化学成分,更像是一束来自自然的微光,照亮了细胞的能量工厂,也为衰老大脑注入新的活力。或许在不久的将来,这株来自荒漠的植物将以更聪明的方式守护我们的记忆,让生命的能量在大脑中重新闪耀,唤醒细胞的能量,也唤醒生命的智慧。